人间四月芳菲盛,正是读书好时节。为深入学习贯彻习近平文化思想,深化学校“以书载道 以文化人”特色思政工作,全面推进“书香校园”建设,推进大中小学思政教育一体化建设,服务全民阅读和“书香京城”建设,在第30个世界读书日即将到来、中国第四届全民阅读大会即将召开之际,北京印刷学院举办2025年读书月系列活动。
4月9日下午,学校在新创大厦举行“以书载道 以文化人”读书月启动暨大中小学思政教育一体化建设推进会,总结交流2024年读书月经验成果,部署启动2025年读书月活动。


北京印刷学院举办读书月启动暨大中小学思政教育一体化建设推进活动
市委教育工委宣教处处长于海,中国编辑学会会长、中国新闻出版研究院原院长郝振省,新华书店总店总经理朱涛,大兴区委宣传部副部长孟伟,大兴八中党总支副书记马凌云,北京印刷学院附属小学校长马静,学校党委书记张鑫,党委常委、纪委书记冯怡,党委常委、宣传部部长王新营,学校老教授魏志刚,相关职能部门负责人,大中小学生代表参加活动。活动由学校党委副书记刘杰民主持。
建设“书香校园”,服务全民阅读

于海、朱涛、张鑫致辞
于海在致辞中表示,作为出版传媒行业特色高校,北京印刷学院积极响应党中央对全民阅读的号召,形成了“以书载道 以文化人”思政工作模式,未来希望进一步高站位提升思政引领,高标准深化以文化人,通过“‘京’彩文化 青春绽放”行动计划“书香行”等机制,高质量助力书香京城实践。
朱涛在致辞中表示,新华书店88年来始终以高度自觉承担起推动全民阅读、建设书香社会的责任。未来,将进一步加强与北京印刷学院的合作,共建全国出版研究新高地,培养高质量复合型人才,全方位促进优秀图书传播,服务“书香校园”“书香京城”“书香中国”建设。
张鑫在致辞中指出,全民阅读是党中央高度关注的国家战略,北京印刷学院办学源于文化、兴于印刷、强于出版,始终将“书”作为贯通文化使命的一脉主旨。未来将以“书”载道提升思想引领力,以“书”育人锻造书香文化品牌,以“书”聚力融入书香京城建设,为全民阅读作出应有贡献。
打造阅读品牌,服务“书香京城”
学校出版学院副院长宋嘉庚、北京印刷学院附属小学校长马静、学校经济管理学院研究生赵伯麟,分别以《打造“‘大家小家’来通读”阅读品牌,服务“书香京城”建设》《深化“以书载道”,推进大中小学思政教育一体化建设》《传承·创新·赋能——助力“书香京城”的实践与担当》为题,展示了“以文化人、以文育人”的精彩案例以及师生服务“全民阅读”建设所开展的专业实践和形成的学术成果。



宋嘉庚、马静、赵伯麟分享展示
传承红色基因,红色教育教材研究室揭牌

魏志刚教授赠书

为“魏志刚教授红色教育教材研究室”揭牌
为支持学校育人工作,学校离休老干部魏志刚教授,将收藏的商务印书馆1906年版国文课本、陕甘宁边区1944年版抗战小学课本、东北书店1949年版《毛泽东选集》等300余本珍贵版本的红色教育教材捐赠给学校。学校在马克思主义学院成立“魏志刚教授红色教育教材研究室”,专门开展红色出版文献的收藏、展示、研究等工作。张鑫、魏志刚、马克思主义学院党总支书记高杨文和学生代表共同为研究室揭牌。

为大中小学生代表赠书
以经典著作传递文化薪火。郝振省、冯怡、孟伟、马凌云向大中小学生代表赠书,希望他们在书籍中汲取文化力量,丰盈精神世界。
“书香校园”读书月启动,提升思政引领力
自2009年开始,学校始终积极发挥学科专业优势,建设“书香校园”,每年举办读书月活动,至今已是第16个年头。学校以覆盖出版全产业链的“书”为载体,形成“以‘书’载道 立德树人”特色思政文化工作品牌,通过“读好书、编好书、印好书、传好书”文化活动,坚定师生理想信念,内化、践行和弘扬社会主义核心价值观,增强师生行业认同和文化责任使命。

发布“书香校园”读书月方案

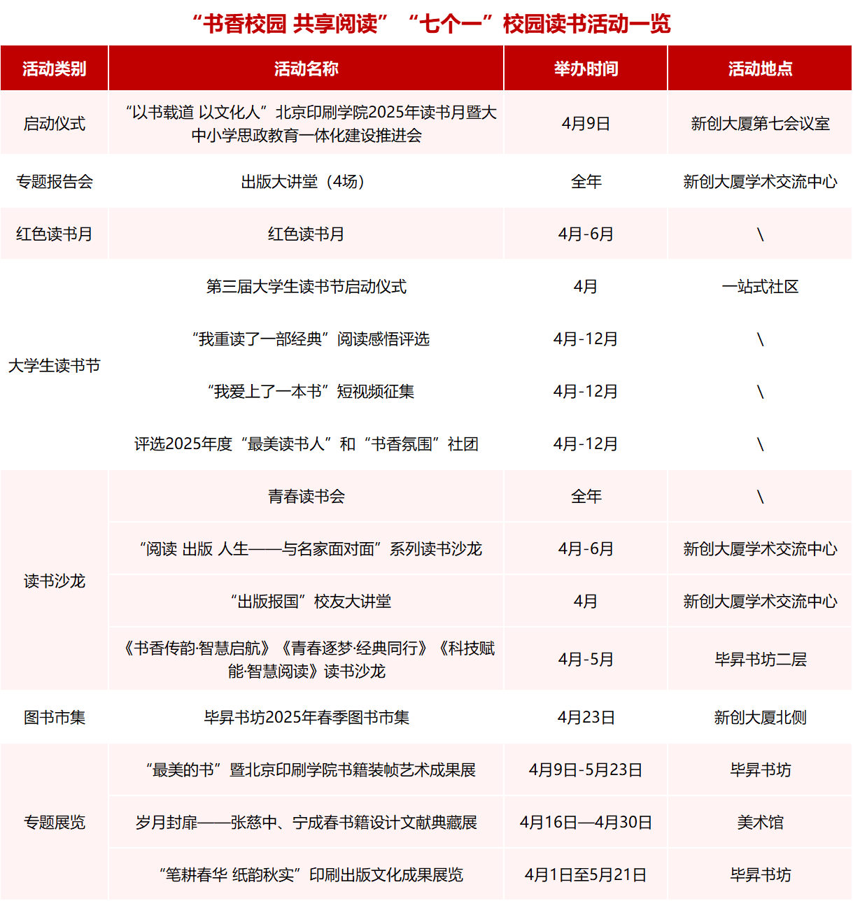
“书香校园 共享阅读”“七个一”校园读书活动一览

“书香致远 阅行合一”大中小学思政教育一体化建设活动一览

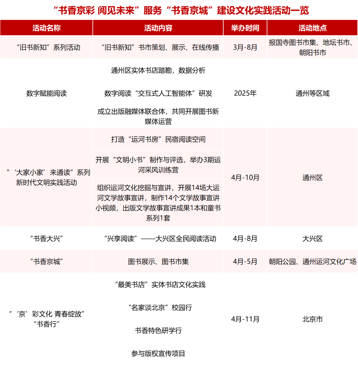
“书香京彩 阅见未来”服务“书香京城”建设文化实践活动一览
王新营发布《“以书载道 以文化人”北京印刷学院2025年读书月活动方案》,介绍学校开展“书香校园 共享阅读”校园读书活动、“书香致远 阅行合一”大中小学思政教育一体化建设活动、“书香京彩 阅见未来”服务“书香京城”建设文化实践活动情况。

发布“书香致远 阅见未来”大中小学生“好书共读”倡议书
“以书为伴,让阅读成为习惯”“读红色经典,让精神世界更丰盈”“读传统文化经典,让阅读助力民族复兴”“共读好书,让智慧在交流中闪光”“知行合一,让阅读与实践结合”……“书香致远 阅见未来”大中小学生“好书共读”倡议,以饱满的热情,展现新时代学子的文化自信与担当。
“出版大讲堂”专题报告,坚定师生文化自信
“出版大讲堂”是北京印刷学院的思想文化、学术交流平台,2013年开讲以来,先后邀请了柳斌杰、阎晓宏、邬书林、聂震宁等领导、专家、学者讲授高水平专题报告,形成了品牌特色、产生了广泛影响。第24场“出版大讲堂”,由郝振省主讲《全民阅读与编辑阅读》。

“出版大讲堂”专题报告举行
郝振省以出版家的视角,展示了全民阅读、编辑阅读、编辑写作的特点和联系。他指出,编辑阅读必须站在全民阅读的制高点上,按照功利性阅读与非功利性阅读相结合、组织布置与个人选择相结合、学习性与分析性创造性相结合进行经典阅读。编辑应以马克思主义出版观与强烈的社会责任感为基础,加强“六性”“四力”“四仪”能力的训练,以提升数字化、网络化、智能化新质出版生产力,更好做到融合出版与融合阅读。
打造精品展览,建设“书香中国”
读书月期间,党委宣传部、图书馆、设计艺术学院及毕昇书坊联合举办“最美的书”暨北京印刷学院师生书籍装帧艺术成果展。


“最美的书”暨北京印刷学院师生书籍装帧艺术成果展
展览展出学校图书馆自2003年开始收集的中国“最美的书”历年获奖作品250余种,汇聚了国内一流出版企业、顶级书籍装帧设计理念以及先进印刷技术,展示了当今中国书籍装帧设计最高水平。展览还包括学校师生书籍装帧设计作品,展现师生在书籍设计艺术语言、中国式现代书籍设计范式等方面的探索。魏志刚教授捐赠给学校的新中国成立前的部分红色教材同期展出,助力师生对红色出版的进一步研究和探索。



师生参观展览
师生在展览中概览国内出版界二十余年来的理念传承与风格变换,贴近体会装帧设计艺术的细致之美,赓续书籍装帧艺术文脉,探索中国式现代书籍装帧设计范式,助力“全民阅读”。
原文链接:
https://xinwen.bjd.com.cn/content/s67f74965e4b08edd28f75e49.html